首页
学校概况
信息公开
学校新闻
党团之窗
师生园地
教学科研
校友之家
一中基金会
经费管理
奖助学金申领
收费标准监督
经费及资产管理
首页
>
信息公开
>
经费管理
>
奖助学金申领
奖助学金申领
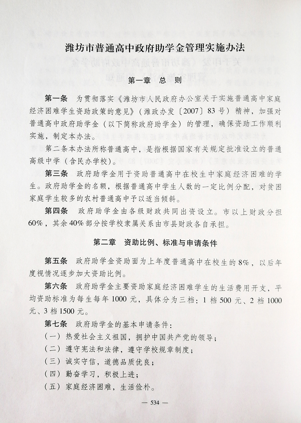
潍坊市普通高中政府助学金管理实施办法
文章来源:寿光一中 更新时间: 2019-04-10
附件下载:
上一篇:
潍坊市普通高中国家助学金管理暂行办法
下一篇:
潍坊市人民政府办公室关于实施普通高中家庭经济困难学生资助政策的意见